Dell Gaming G3 3579 Dua Kali Rosak Tak Hidup
Board Model: LA-F611P
🔧 Ringkasan Masalah
Laptop Dell Gaming G3 3579 hantar dua kali sebab tak boleh hidup langsung.
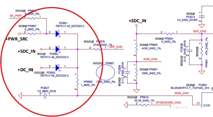
Kali pertama: short dekat rail +PWR_SRC – selesai.
Kali kedua: symptom sama, tapi punca lain terus.
🔍 Step-by-Step Diagnosis
1. Symptom:
• Bacaan PSU flat – 0A.
• Voltage pada rail +PWR_SRC: cuma 2-3V (Sepatutnya 19V).
2. Check IC Charging ISL9538H:
• Tukar IC ke ISL9538CH → tak jadi.
• Tukar IC original ISL9538H → masih tak jadi.
➡️ Output sangkut 2-3V ja. Rasa macam nak hempuk board. 😤
3. Guna Oscilloscope:
• Baca waveform DCIN → ada ripple pelik.
• Multimeter tak detect langsung ripple ni.
➡️ Sahkan ada noise abnormal di input power.

🧠 TEORI & PEMAHAMAN: ISL9538H – NVDC Charger IC
Konsep NVDC (Narrow Voltage DC):
• Supply VSYS direct dari adapter.
• Charging dikawal ikut spek oleh IC.
• Output takkan stabilize kalau input tak clean.
📌 IC ni bukan masalah rupanya. Dia cuma tak mau ON sebab detect input voltage ripple tak normal.

🎯 Sumber Masalah: PQB07 (MOSFET AON6962)
Bila semak balik rekod lama, rupanya MOSFET PQB07 pernah ditukar masa repair dulu.
Langkah seterusnya:
• Cabut MOSFET PQB07 → ganti AON6962 baru.
• Check balik DCIN pakai oscilloscope → waveform dah flat!
Voltage +PWR_SRC terus naik 19V stable.
Power on → Laptop hidup macam biasa. ✅

🧠 Pengajaran & Moral
✅ IC Charger Tak Semestinya Rosak
Kadang-kadang IC yang "diam" tu bukan rosak, tapi dia pandai, tak mau ON kalau power supply ripple.
✅ Multimeter ≠ Oscilloscope
Nak baca ripple, noise, spike – wajib pakai oscilloscope. Kalau tak, kita duk tukar part ja, tapi punca sebenar terlepas.
✅ Simpan Log Repair
Rekod lama sangat penting. Kadang-kadang komponen yang ditukar dulu boleh jadi punca fault seterusnya.
📢 NAK REPAIR LAPTOP MACAM NI? JANGAN TUNGGU ROSAK LAGI TERUK!
Fix Your Laptop pakar dalam chip-level repair, termasuk masalah pelik macam:
• IC Charging problem
• MOSFET leak/ripple
• Power rail voltage sangkut
• No Power, No Charge, No Display
🔧 15 Tahun Pengalaman
🧰 Diagnosis advance dengan oscilloscope
✅ 1 Tahun Warranty lepas repair
📍 Cawangan Arau (Perlis) & Sungai Petani (Kedah)
🛠️ Kami bukan tukar-tukar part membuta tuli. Kami selesaikan masalah sampai habis – dengan bukti, logik, dan ilmu elektronik.